Lukket for ansøgninger - Skab værdi med data: Tilskud til privat rådgivning på 100.000 kr.
Lukket for ansøgninger d. 30. aug. 2023. Har du ambitioner om at styrke din virksomheds vækst og konkurrenceevne gennem udnyttelse af din virksomheds data? Her kan du søge om tilskud på 100.000 kr. til indkøb af privat rådgivning, der kan hjælpe dig til at gøre data til en integreret del af din forretning.
Ansøgningsperiode
Fra 30. aug. 2023, kl. 09:00
Til 30. aug. 2023, kl. 23:59
Indhold er hentet
Tilskud: 100.000 kr.
Anvendelse: Indkøb af rådgivning, i overensstemmelse med projektbeskrivelse og øvrige vilkår
Registrering af rådgiver: Skal gennemføres inden påbegyndelse af rådgivningsaktiviteter
Tilsagnsperiode: 12 måneder
Medfinansiering: 1:1 med afholdte løntimer (365kr./time), kontant betaling, eller en kombination.
Kun ét projekt ad gangen: Der kan kun søges til ét projekt ad gangen i SMV:Digital. Din virksomhed kan kun ansøge, hvis I ikke har andre ansøgninger i SMV:Digital under vurdering. Har din virksomhed tidligere modtaget et tilskud, skal dette forløb være afsluttet og afrapporteret, før du kan søge igen. Dette gælder også hvis din virksomhed er del af en virksomhedsgruppe/samme ejerkreds.
Antal tilsagn: Denne pulje indeholder 10 mio. kr. - derfor kan 100 virksomheder modtage tilsagn.
Støttet af: EU’s genopretningsfond
Indhold er hentet
Krav til din virksomhed
For at komme i betragtning til denne pulje, skal din virksomhed have:
- Min. 3 årsværk i seneste afsluttede regnskabsperiode
- SMV-status som indebærer maks. 249 ansatte og en omsætning på maksimum 50 mio. euro og/eller en balance på maksimum 43 mio. euro
- 1:1 medfinansiering i form af egne afholdte timer (minimum 274 timer a 365 kr./time), kontant betaling eller en kombination
- Dansk CVR-nummer
- Omsætning på min. 2 mio. kr. i seneste afsluttede regnskabsår
- Maksimalt modtaget de minimis-statsstøtte på 200.000 euro, svarende til ca. 1,5 mio. kr., i indeværende og de to foregående regnskabsår i henhold til EU’s regler om de minimis-støtte. De minimis-støtten beregnes på koncernniveau.
- Kun ét projekt ad gangen: Der kan kun søges til ét projekt ad gangen. Har din virksomhed tidligere modtaget et tilskud, skal dette forløb være afsluttet og afrapporteret, før du kan søge igen. Dette gælder også hvis din virksomhed er del af en virksomhedsgruppe.
Læs mere om de formelle krav, som din virksomhed skal leve op til, i Sådan gør du.
Krav til projektet
Din ansøgning bliver vurderet på om projektet:
- Har digital og teknologisk nyhedsværdi for din virksomhed
- Bidrager til at realisere din virksomheds vækstambitioner
- Er tilstrækkelig organisatorisk og økonomisk forankret.
- Omhandler anvendelse af virksomhedens data
Det kan du få rådgivning til
Du kan få rådgivning til at komme i gang med at udnytte de data, som din virksomhed allerede indsamler og har lageret, og bringe dem bedre i spil i dine produkter, services og forretningsmodeller. Indsamling af ny data kan udgøre en mindre del af projektet, såfremt projektet primært har fokus på dataanvendelsen.
Tilskuddet kan fx anvendes til projekter om:
- Hvordan data kan bruges til at skabe overblik over, hvornår din virksomhed sælger udvalgte produkter, så du kan målrette indsatser omkring produktsalg
- Hvordan visualisering af data kan hjælpe med at spotte nye salgs-, forretnings- og eksportmuligheder og gøre dine beslutningsprocesser datadrevne
- Hvordan indsigt i data kan være med til at frigøre tid og ressourcer ved at identificere områder i virksomheden, hvor der kan optimeres og effektiviseres som fx i virksomhedens produktion eller lager
- Hvordan du kan analysere data til at identificere leads af høj kvalitet, skabe optimale kunderejser eller forudsige dine kunders præferencer og behov
- Hvordan virksomhedens data kan sammenlignes på tværs af datakilder, så det fx bliver muligt at analysere og sammenstille marketingkampagner og opnå indsigter til planlægning af fremtidige kampagner
- Hvordan virksomhedens data kan anvendes til at identificere og dokumentere mulige klimabesparelser, sporbarhed i produkter mv.
Er du i tvivl om, hvordan du kommer i gang med dit projekt? Så læs artiklen: Sådan kommer du i gang med et dataprojekt
Tilskuddet kan ikke bruges til projekter som ...
Primært fokuserer på indsamling af data f.eks. via forretningssystemer, og som kun i lille grad indeholder rådgivning om selve anvendelsen af den indsamlede data. Data skal dermed allerede være indsamlet og lagret. Dog kan indsamling af nye data udgøre en mindre del af projektet
Bemærk også, at tilskuddet ikke kan bruges til projekter inden for digital markedsføring (SEO, annoncering og lign.). Projekter omhandlende dette henvises til at søge SMV:Digitals tilbud om tilskud til privat rådgivning på 50.000 kr. Du kan læse mere om puljen her.
Tilskuddet kan desuden ikke anvendes til udførende aktiviteter som f.eks. driftsoptimering, kommunikationsarbejde eller udgifter relateret til udformning af ansøgningen.
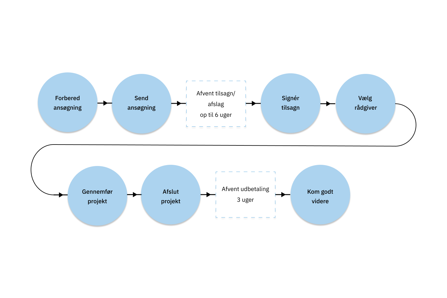
Et SMV:Digital projekt trin for trin

Indhold er hentet
Få mere information om ansøgningsproces eller få svar på de mest stillede spørgsmål i Sådan gør du.
Det skal du være forberedt på
Sæt tid af til projektet - før, under og efter puljeforløbet
At gennemføre et digitalt projekt er tidskrævende og kræver ofte mere tid end puljeforløbet vil ofte involvere flere personer. Det er derfor vigtigt, at du har afsat de nødvendige ressourcer for at nå helt i mål. Gennemsnitligt bruger en virksomhed 300 til 400 timer i løbet af puljeforløbetsprojektets 12 måneder. Du bør derfor være indstillet på at skulle bruge mere end de obligatoriske 274 timer til projektet.kunne anvende mere end kravet om 1:1 medfinansiering.
Få medarbejdere og ledelse med ombord
For at få det fulde udbytte, skal du inddrage medarbejdere og ledelse fra start. For at sikre, at viden bliver i virksomheden, også efter at samarbejdet med rådgiveren er slut, er det vigtigt at de medarbejdere, der driver projektet, har de rette kompetencer. Hvis projektet er forankret i virksomheden og har en høj prioritet, vil du med større sandsynlighed kunne nå igennem med de ønskede resultater.
Læg ud for udgifterne og modtag refusion
Udbetaling af tilskuddet sker, når puljeforløbet samarbejdet med rådgiveren er afsluttet, og din afrapportering er godkendt. Det betyder, at du først skal betale rådgiver, og derefter modtager refusion for afholdte udgifter.
Indhold er hentet
Inspiration: PreCures aktivering af data gjorde det lettere at se mønstre og rådgive kunder
PreCure er en healthtech virksomhed, der udvikler produkter til at forebygge nedslidningsskader og forbedre rehabilitering. For eksempel et produkt (en såkaldt wearable) der forebygger musearm.
Udfordring: PreCures data om nedslidning på arbejdspladser blev opsamlet af et BI-system, men virksomheden havde svært at visualisere og præsentere data for deres kunder online på en letforståelig måde.
Løsning: BI-systemet trækker nu data ud fra kildesystemer og omdanner dem til et format, der er lettere at anvende til rapportering og statistik.
Resultat af SMV:Digital projektet:
- Opkvalificering af medarbejder i brugen af BI til præsentation af data
- Kunder der lettere forstår de data, de præsenteres for
- Medarbejdere der lettere kan se mønstre i data om nedslidningsskader, både om den enkelte kunde og på tværs af kunder. Denne viden har styrket deres rådgivning om risici, forebyggelse og adfærdsændringer, og det er blevet en konkurrencefordel for PreCure.
Et godt råd:
”Det er meget lavpraktisk – se at komme i gang. Og brug rådgivningen til at få lært det selv, så I har kompetencerne i huset fremover. Der er kæmpestore gevinster at hente, hvis man har gode relevante data. Og det kommer fra en fysioterapeut, der intet ved om data. Den viden, man får fra data, er guld værd. Vi lærer både noget om vores kunder, vores arbejdsgange og om de fejl, vi begår.”
– Søren Würtz, CCO og medstifter af PreCure i Allinge.
Indhold er hentet
Har du spørgsmål til SMV:Digital?
Der er flere muligheder for at få hjælp og sparring til, hvordan din virksomhed bedst kommer i gang eller videre med digitalisering.
Du er altid velkommen til at kontakte dit lokale Erhvervshus, hvor du kan få personlig sparring om dit projekt eller ansøgning.